【喜讯】广西第一届产学研科学技术获奖名单公布,公司名列其中
作者:劳旻旻 时间:2024-11-28 点击数:
11月22日,“2024年广西产学研合作交流研讨会暨广西第一届产学研科学技术奖颁奖大会”在南宁召开,参加会议的有来自全区各高校、科研院所及企业的代表,公司获奖代表参加了会议。
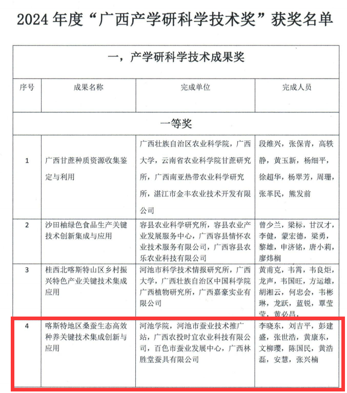
在前期严格评审的基础上,会议揭晓了“广西第一届产学研科学技术奖”的获奖名单。由公司作为第一单位,公司李晓东教授牵头,联合华南农业大学刘吉平教授(公司兼职教授)、河池市蚕业技术推广站、广西农投时宜农业科技有限公司、百色市蚕业发展中心、广西林胜堂蚕具有限公司共5家公司多年产学研合作单位和10个成员共同申报的科技成果《喀斯特地区桑蚕生态高效种养关键技术集成创新与应用》,荣获“产学研科学技术成果奖”一等奖。曹晶潇老师的《重金属复合污染下植物的生态分化研究》荣获“产学研科学技术进步奖”个人三等奖。王士强副教授和覃国乐教授参与外单位的一项成果荣获“产学研科学技术成果奖”二等奖。
以上荣誉的取得,是公司近年来不断推进应用型高校产学研走深走实,聚焦地方产业需求开展科技创新、人才培养和服务地方经济社会发展的充分体现。(作者:劳旻旻 拍摄:劳旻旻 校对:韦正 审核:覃宝山)


